اخبار و اطلاعیه ها


اخبار و اطلاعیه

ساخت اولین برج تقطیر دیوار میانی توسط پژوهشگران مهندسی شیمی دانشگاه سیستان وبلوچستان

ساخت اولین برج تقطیر دیوار میانی توسط پژوهشگران مهندسی شیمی دانشگاه سیستان وبلوچستان

برای اولین مرتبه در ایران دستگاه برج تقطیر دیوار میانی توسط پژوهشگران مهندسی شیمی دانشگاه سیستان وبلوچستان ساخته شد

 این پروژه از سوی دکتر رهبر رحیمی استاد گروه مهندسی شیمی به‌عنوان مجری طرح و با حمایت صندوق پژوهشگران و فناوران ریاست جمهوری و پشتیبانی از طرح پژوهشی نوع الفِ معاونت پژوهشی دانشگاه سیستان و بلوچستان محقق گردیده است.

عملیات تقطیر در کلیه فرایندهای جداسازی مخلوط مایعات از قدیم‌الایام کاربرد داشته است؛ اما افزایش هزینه انرژی و توجه به کاهش آلودگی‌های ناشی از سوخت‌های فسیلی مستلزم بهره‌مندی از روش‌های تقطیر جدیدی است. در این رابطه برج تقطیر دیوار میانی به صنعت معرفی‌شده است که می‌تواند تا ۳۰% از هزینه‌های انرژی فرایند تقطیر را کاهش دهد. این برج تاکنون در صنایع نفت و گاز و پتروشیمی ایران استفاده‌نشده است و ثبت اختراع اروپا است.

شایان‌ ذکر است در اجرای این طرح دکترمرتضی زیودار استاد گروه مهندسی شیمی همکاری داشته و خانم مهندس لواسانی موفق به اخذ درجه دکتری با مرتبه عالی گردیده است.

ساخت اولین برج تقطیر دیوار میانی با طراحی منحصربه‌فرد در اسفند ۱۳۹۷ انجام یافته و انتقال آن به آزمایشگاه واحد‌های نیمه‌صنعتی گروه مهندسی شیمی دانشگاه در اردیبهشت ۱۳۹۸ انجام شده است.

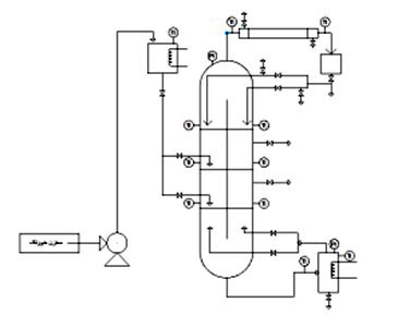
نمودار جریان، ساختار داخلی و نمای کلی برج تقطیر دیوار میانی Divided Wall Column در ذیل نشان داده‌شده است.

امتیاز به خبر :

تصاویر مرتبط